Power cuts in Chennai can disrupt your daily life and bring your business to a standstill. Navigating the numerous best generator dealers in Chennai to find a trustworthy partner can be a challenge. This comprehensive guide simplifies your search, walking you through the best generator suppliers in Chennai, top-rated models, and expert tips for a confident purchase.
Table Of Contents
How to Choose a Reliable Generator Dealer in Chennai
Top 5 Generator Dealers in Chennai: An Expert Review
Best Generator Models for Home and Commercial Use in Chennai
Your Generator Buying Journey: A Simple Flowchart
Essential Maintenance Tips for Your Generator
Conclusion: Powering Your Chennai Home and Business with Confidence
1. How to Choose a Reliable Generator Dealers in Chennai
Before we list the dealers, it’s important to know what makes a dealer trustworthy. Look for these key factors:
Authorized Partnerships: Ensure the dealer is an authorized dealer for generator brands like Cummins, Honda, Kirloskar, etc. This guarantees genuine products and valid warranties.
After-Sales Service: A dealer’s relationship with you begins after the sale. Check if they have a strong generator service and maintenance team in Chennai.
Spare Parts Availability: Easy access to genuine generator spare parts is non-negotiable for smooth operation.
Customer Reviews and Reputation: Check Google My Business listings and other platforms for genuine customer feedback about their sales and generator repair in Chennai.
Transparent Pricing: The best dealers offer clear, upfront pricing without hidden costs.
2. Top 5 Best Generator Dealers in Chennai: An Expert Review
| Dealer Name | Key Brands | Why They Are Top-Rated | Specialization |
|---|---|---|---|
Pioneer india | Kirloskar, Greaves, Cummins | One of the most established names, known for robust industrial and silent generator sets in Chennai. | Industrial & Heavy-Duty Generators |
| Govind Power Solutions | Mahindra Powerol, Honda | Excellent customer service and a wide range of options from portable to inverter generators for home. | Home, SME & Agricultural Use |
| Lion Services | Ashok Leyland, Mitsubishi | Strong focus on engineering and providing customized power solutions for large-scale needs. | Commercial & Industrial Projects |
| Powerline India | Hyundai, Yamaha | Known for providing reliable and affordable portable generators in Chennai for homes and small shops. | Portable & Residential Generators |
3. Best Generator Models for Home and Commercial Use in Chennai
Your choice of model depends entirely on your power requirements. Here are some expert-suggested models:
* For Home & Residential Use (0.8 kVA to 10 kVA)
* For Commercial & Industrial Use (10 kVA and above)
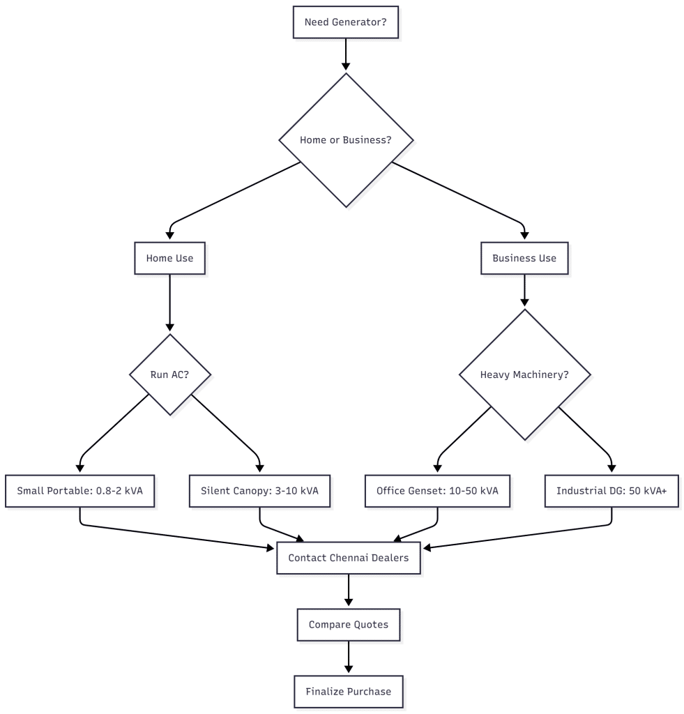
4. Your Generator Buying Journey: A Simple Flowchart
Making the final decision can be simplified by following this logical flow. This chart helps you navigate the key questions when looking for best generator dealers in Chennai.
5. Essential Maintenance Tips for Your Generator
Buying the generator is only half the battle. Proper maintenance is key to longevity.
-
Regular Service Intervals: Adhere strictly to the service schedule mentioned in the manual. This is the most critical aspect of generator maintenance in Chennai.
-
Check Oil and Fuel: Always use the recommended grade of engine oil. Keep the fuel tank clean and use fresh fuel to avoid clogging.
-
Run it Regularly: Even if there are no power cuts, run your generator for 15-20 minutes every few weeks to keep the engine parts lubricated and the battery charged.
-
Load Management: Avoid overloading the generator. It’s good practice to use only 80% of its maximum capacity.
Choosing the right generator and a reliable dealer is a significant decision. By understanding your power needs, researching the best generator dealers in Chennai, and committing to regular maintenance, you can ensure that your home or business never has to face the challenges of a power outage again.
Use the information and the flowchart in this guide to navigate the market confidently. Contact the shortlisted dealers, ask the right questions, and invest in a power backup solution that you can rely on for years to come.
Get a free consultation and quote from trusted generator companies near you.
From 2 KVA portable generators to 500 KVA industrial DG sets, choose the perfect solution for your home, office, or event.
Power your success—rent smart, stay bright
